你提供的照片可能用于改善必应图片处理服务。
隐私政策
|
使用条款
无法使用此链接。检查链接是否以 "http://" 或 "https://" 开头,然后重试。
无法处理此搜索。请尝试其他图像或关键字。
试用视觉搜索
使用图像搜索、识别对象和文本、翻译或解决问题
将一个或多个图像拖到此处,
上传图像
或
打开相机
将图像放到此处以开始搜索
要使用可视化搜索,请在浏览器中启用相机
English
全部
搜索
图片
灵感
创建
集合
视频
地图
资讯
更多
购物
航班
旅游
笔记本
自动播放所有 GIF
在这里更改自动播放及其他图像设置
自动播放所有 GIF
拨动开关以打开
自动播放 GIF
图片尺寸
全部
小
中
大
特大
至少... *
自定义宽度
x
自定义高度
像素
请为宽度和高度输入一个数字
颜色
全部
仅限颜色
黑白
类型
全部
照片
剪贴画
素描
动画 GIF
透明
版式
全部
方形
横版
高
人物
全部
仅脸部
半身像
日期
全部
过去 24 小时
过去一周
过去一个月
去年
授权
全部
所有创作共用
公共领域
免费分享和使用
在商业上免费分享和使用
免费修改、分享和使用
在商业上免费修改、分享和使用
详细了解
清除筛选条件
安全搜索:
中等
严格
中等(默认)
关闭
筛选器
1024×988
baeldung-cn.com
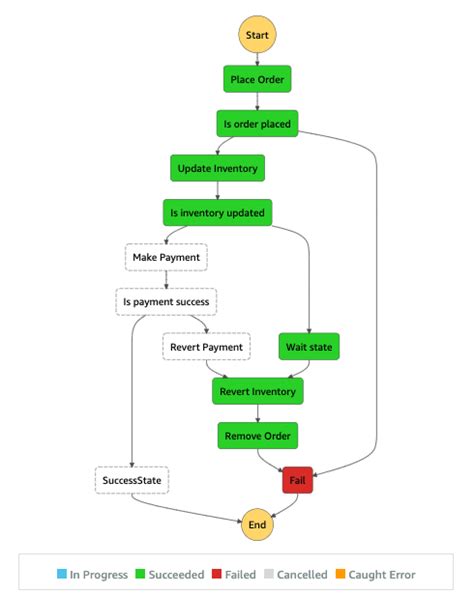
Saga Pattern in a Microservices Architecture | Baeldung中文网
768×741
baeldung.com
Saga Pattern in a Microservices Architecture | Baeldung
1164×1123
baeldung.com
Saga Pattern in a Microservices Architectur…
1050×513
vinsguru.com
Choreography Saga Pattern With Spring Boot | Vinsguru
772×396
github.com
GitHub - andysteel/springboot-saga: An example of Saga Design Pattern
1200×600
github.com
GitHub - semotpan/saga-orchestration: Microservices Java/Spring-Boot ...
1147×665
github.com
saga-pattern · GitHub Topics · GitHub
1141×646
aws.amazon.com
Building a serverless distributed application using a saga ...
1092×623
medium.com
How to use Saga Pattern with Spring Boot? by C. Barkin Ozer | CodeX
1024×861
Baeldung
Saga Pattern in Microservices | Baeldung on Computer Sci…
1358×1446
medium.com
How to use Saga Pattern with Spring B…
1200×630
matthung0807.blogspot.com
菜鳥工程師 肉豬: 微服務 SAGA Orchestration Pattern 建立訂單練習 …
1042×745
geeksforgeeks.org
SAGA Design Pattern | GeeksforGeeks
1600×995
blog.bytebytego.com
The Saga Pattern - ByteByteGo Newsletter
1200×660
medium.com
Saga pattern: Choreography and Orchestration | by Blogs4devs | Medium
1016×706
docs.aws.amazon.com
Saga orchestration pattern - AWS Prescriptive Guidance
1358×764
medium.com
Architectural Patterns | Orchestration Saga Pattern for Microservices ...
2:48
theserverside.com
How the saga design pattern in microservices works | TheServerSide
1465×608
Microservices
Pattern: Saga
1200×628
fity.club
Orchestrator Pattern Saga Pattern In A Microservices Architecture
1358×905
medium.com
Integrating Jolt with Spring Boot for JSON Transformation | by ...
2:20:48
www.youtube.com > Daily Code Buffer
Implement SAGA Design Pattern using Spring Boot
YouTube · Daily Code Buffer · 9.6万 个浏览人数 · 2021年11月3日
1:23:01
www.youtube.com > Java Tech Solutions
Microservices Architecture Patterns | SAGA Orchestration Design Pattern | Distributed Transaction
YouTube · Java Tech Solutions · 2.7万 个浏览人数 · 2023年8月16日
1:01:44
www.youtube.com > Java Puzzle
Saga Pattern with Spring Boot and Kafka for Transaction Management
YouTube · Java Puzzle · 1.1万 个浏览人数 · 2024年1月22日
某些结果已被隐藏,因为你可能无法访问这些结果。
显示无法访问的结果
报告不当内容
请选择下列任一选项。
无关
低俗内容
成人
儿童性侵犯
反馈